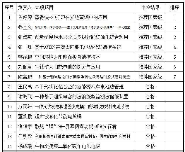
2023年4月15日,我院组织2023年春季学期大学生创新创业训练计划项目(2022年秋季立项)中期检查,共14组项目参加中期检查,均达到进度要求,准予通过。其中7项拟推荐国家级项目,现进行公示。如有疑问请联系宫老师(电话13836034807)。
公示时间:2023年4月17日-2023年4月19日

发布时间:2023-04-17浏览次数:1021
2023年4月15日,我院组织2023年春季学期大学生创新创业训练计划项目(2022年秋季立项)中期检查,共14组项目参加中期检查,均达到进度要求,准予通过。其中7项拟推荐国家级项目,现进行公示。如有疑问请联系宫老师(电话13836034807)。
公示时间:2023年4月17日-2023年4月19日

